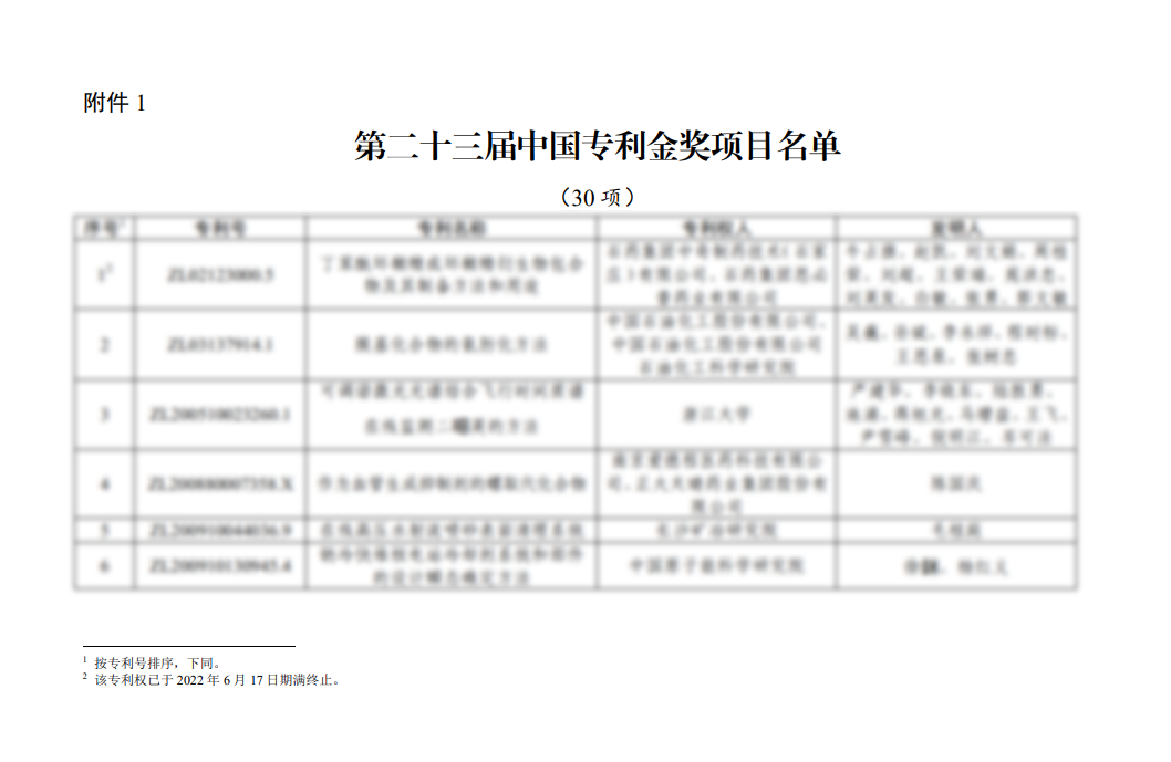
7ÔÂ26ÈÕ£¬¹ú¼Ò֪ʶ²úȨ¾ÖÐû²¼Á˹ØÓÚµÚ¶þÊ®Èý½ìÖйúרÀû½±ÊÚ½±µÄ¾öÒ飬¶ÔÔÚʵÑéÁ¢ÒìºÍÍÆ¶¯¾¼ÃÉç»áÉú³¤µÈ·½Ãæ×÷³öÏÔÖøÐ¢Ë³µÄרÀûȨÈË¡¢·¢Ã÷ÈË£¨Éè¼ÆÈË£©ÒÔ¼°Ïà¹Ø×éÖ¯Õ߸øÓè±íÑï¡£ÓÉÄÏ·½µçÍø¿ÆÑ§Ñо¿ÔºÓÐÏÞÔðÈι«Ë¾¡¢×ðÁúʱ¿ÈËÉú¾ÍÊDz«¹ÙÍøz6mg¹É·Ý×÷ΪרÀûȨÈ˵ķ¢Ã÷רÀû¡¶ÓÃÓÚ²¢ÐÐÈßÓàÐÒéÍøÂçÖеÄʱÖÓÊä³ö¿ØÖÆÒªÁìºÍϵͳ¡·ÈÙ»ñÖйúרÀû½±½ð½±¡£


ƾ֤¡¶ÖйúרÀû½±ÆÀ½±²½·¥¡·»®¶¨£¬¾¹úÎñÔºÓйز¿·Ö֪ʶ²úȨÊÂÇé¹ÜÀí»ú¹¹¡¢µØ·½ÖªÊ¶²úȨ¾Ö¡¢ÓйØÌìÏÂÐÔÐÐҵлᣬÒÔ¼°Öйú¿ÆÑ§ÔºÔºÊ¿ºÍÖйú¹¤³ÌԺԺʿµÈÍÆ¼ö£¬ÖйúרÀû½±ÆÀÉóίԱ»áÆÀÉó£¬Éç»á¹«Ê¾£¬¹ú¼Ò֪ʶ²úȨ¾ÖºÍÌìÏÂ֪ʶ²úȨ×éÖ¯¾öÒéÊÚÓè30Ïî·¢Ã÷¡¢ÊÊÓÃÐÂÐÍרÀûÖйúרÀû½ð½±£¬ 10ÏîÍâ¹ÛÉè¼Æ×¨ÀûÖÐÍâÑó¹ÛÉè¼Æ½ð½±£» 60Ïî·¢Ã÷¡¢ÊÊÓÃÐÂÐÍרÀûÖйúרÀûÒø½±£¬ 15ÏîÍâ¹ÛÉè¼Æ×¨ÀûÖÐÍâÑó¹ÛÉè¼ÆÒø½±£» 791Ïî·¢Ã÷¡¢ÊÊÓÃÐÂÐÍרÀûÖйúרÀûÓÅÒì½±£»52ÏîÍâ¹ÛÉè¼Æ×¨ÀûÖÐÍâÑó¹ÛÉè¼ÆÓÅÒì½±£» 8¼Òµ¥Î»ÖйúרÀû½±×î¼Ñ×éÖ¯½±£¬20¼Òµ¥Î»ÖйúרÀû½±ÓÅÒì×éÖ¯½±£¬18λԺʿÖйúרÀû½±×î¼ÑÍÆ¼ö½±¡£
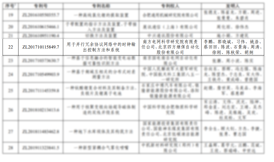
¸ÃרÀûÏà¹ØÐ§¹ûÓÚ2016ÄêÁ¢ÏîÑз¢£¬ÓÚ2018Äê12ÔÂ07ÈÕ»ñµÃ¹ú¼Ò֪ʶ²úȨ¾ÖÊÚÓèµÄ·¢Ã÷רÀûÊÚȨ£¬ÊÖÒÕÄÚÈÝÃæÏò¹¤Òµ¿ØÖÆÁìÓòÍøÂç¿É¿¿ÐÔÌáÉýÐèÇó£¬Ê×´ÎÌá³öÁËÈßÓàÍø¶ÔʱսÂÔºÍÒªÁ죬ÒÔоƬ¼¶Ó²IP·½·¨¹Ì»¯£¬ÏÔÖøÌáÉýÁ˶ÔʱµÄ¾«¶ÈºÍÎȹÌÐÔ£¬°ü¹ÜÁËÄÜÔ´¹¤¿ØÖÆ×°±¸ÖØ´óÇéÐÎϵĿɿ¿ÎȹÌÔËÐУ¬Ìî²¹Á˲¢ÐÐÈßÓàÐÒéÍøÂç¶Ôʱ·½ÃæµÄÊÖÒÕ¿Õȱ£¬ÊµÏÖÁ˽¹µãËã·¨ºÍÔªÆ÷¼þµÄ×ÔÖ÷¿É¿Ø¡£»ùÓÚ¸ÃÏîרÀûÊÖÒÕ£¬×ðÁúʱ¿ÈËÉú¾ÍÊDz«¹ÙÍøz6mg¹É·ÝÔÚÐÂÐÍÓ²¼þƽ̨ºÍǶÈëʽƽ̨ÉÏÑÐÖÆÁËȫϵÁм̵籣»¤¼°ºÏÖDzúÆ·£¬¾ßÓÐÍêÈ«×ÔÖ÷֪ʶ²úȨ£¬ÊµÏÖÁ˼̵籣»¤×°±¸µÄ×ÔÖ÷¿É¿Ø£¬½â¾öÁ˽¹µãоƬµÄ¶Ï¹©¡°¿¨²±×Ó¡±Î£º¦£¬²¢ÔÚ²úÆ·¿É¿¿ÐÔ¡¢¹¦ºÄ¡¢Ðж¯ËÙÂÊ¡¢ÀÏ»¯ÊÙÃüµÈ·½Ãæ½øÒ»²½ÌáÉýÁ˲úÆ·µÄÐÔÄÜ£¬ÎªÎÒ¹úµçÁ¦ÏµÍ³¼Ìµç±£»¤¼°ÆäËû¶þ´Î×°±¸×ÔÖ÷¿É¿ØÌṩÁËÖ÷ÒªÊÖÒÕÖ§³Ö£¬¾ßÓÐÓÅÒìµÄÉç»áÐ§ÒæºÍ¾¼ÃÐÔ¡£
×ðÁúʱ¿ÈËÉú¾ÍÊDz«¹ÙÍøz6mg¹É·Ýºã¾ÃÒÔÀ´¸ß¶ÈÖØÊÓ֪ʶ²úȨ½¨ÉèºÍÁ¢ÒìÉú³¤£¬ÏÖÔÚ£¬¹«Ë¾ÀÛ¼ÆÉêÇëרÀûһǧÓàÏÆäÖÐÊÚȨרÀû½ü¾Å°ÙÏÆäÖÐÒÑÊÚȨ·¢Ã÷רÀûÆß°ÙÓàÏ²¢ÒÑÔÚÃÀÓ¢µÂµÈ¶à¸ö¹ú¼Ò¾ÙÐÐÁ˹ú¼Ê·¢Ã÷ÉêÇë½üÁùÊ®Ïî¡£
Ê®ÊýÄêÀ´£¬×ðÁúʱ¿ÈËÉú¾ÍÊDz«¹ÙÍøz6mg¹É·ÝËùÓпÆÑÐÖ°Ô±ºÍ֪ʶ²úȨÊÂÇéÕß¼á³ÖÊÖÒÕÒýÁ죬Á¢ÒìÉú³¤µÄÀíÄ¸ß¶ÈÖØÊÓ¿Í»§ÐèÇó£¬Èÿͻ§µÄ¡°ÐèÇóÇåµ¥¡±Äð³É¡°Âú·ÖЧ¹ûµ¥¡±¡£²»Íü³õÐÄ¡¢ÇмÇʹÃü£¬ÈñÒâ½øÈ¡¡¢¿ªÍØÁ¢Ò죬ͶÉíµ½ÖªÊ¶²úȨǿ¹ú½¨ÉèÖУ¬Îª¹á³¹ÐÂÉú³¤ÀíÄî¡¢¹¹½¨ÐÂÉú³¤ÃûÌá¢Íƶ¯¸ßÖÊÁ¿Éú³¤£¬ÎªÐÐÒµºÍÉç»áµÄÉú³¤Ð¢Ë³ÖǻۺÍÁ¦Á¿¡£
¾©¹«Íø°²±¸11010802038367ºÅ